Cookies
We utilise cookies to enhance your experience on our website. Essential cookies are required and automatically enabled, while you can choose to accept optional cookies.
Show Prices Inc VAT
Help
Product Focus Header
Share with:

Introducing the ISL68200/01 Single Phase, R4-based Digital Hybrid PWM Controllers with PMBus from Intersil

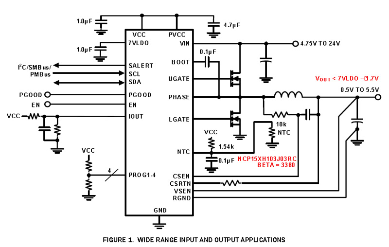
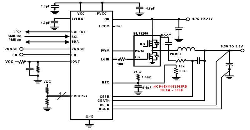
The ISL68200/01 are single phase Digital Hybrid PWM Controllers with PMBus built around Intersil’s proprietary R4 control loop technology. The ISL68200 features integrated MOSFET drivers for driving external MOSFETs directly and the ISL68201 has a PWM output, allowing the controller to be paired with Intersil’s expanding portfolio of DrMOS power stages.

Both controllers support a wide 4.5V to 24V input voltage range, and a 0.5V to 5.5V output voltage range. Switching frequency is adjustable from 300kHz to 1.5MHz and an optional light load efficiency mode is available, allowing for high efficiency operation across a wide range of load currents. Both devices feature a PMBus interface enabling user monitoring of device telemetry (Vin, Vout, Iout and temperature), fault reporting and on the fly change of the output voltage.

Device configuration is very simple and done using external resistors, following a design flow familiar to many design engineers. To speed development and debug, any parameter configured with resistors can also be modified using the PMBus interface in real time. This allows quick modifications during the design stage without the need to use a soldering iron, speeding up time to market.

Typical Circuit Diagram ISL68200

Intersil Eval Board

Typical Circuit Diagram ISL68201

Intersil Eval Board

Free eval   
Key Features
  • Intersil’s proprietary R4™ Technology
  • Linear control loop for optimal transient response
  • Variable frequency and duty cycle control during load transient for fastest possible response
  • Inherent voltage feed-forward for wide range input
  • Input voltage range: 4.5V to 24V
  • Output voltage range: 0.5V to 5.5V
  • ±0.5% DAC accuracy with remote sense
  • Integrated LDOs for single input rail solution
  • SMBus/PMBus/I2C compatible, up to 1.25MHz
  • 256 boot-up voltage levels with a configuration pin
  • Eight switching frequency options from 300kHz to 1.5MHz
  • PFM operation option for improved light-load efficiency, compatible with ISL99140 for improved light-load efficiency (ISL68201)
  • Precision enable input to set higher input UVLO and power sequence as well as fault reset
  • Power-good monitor for soft-start and fault detection
  • Comprehensive fault protection for high system reliability
  • Integrated high-side gate-to-source resistor to prevent self turn-on due to high input bus dv/dt (ISL68200)
  • Integrated power MOSFETs 4A drivers with adaptive shoot-through protection and bootstrap function (ISL68200)
  • Compatible with 5V or 3.3V PWM input DrMOS or Smart Power Stage (SPS) (ISL68201)
  • Compatible with Intersil’s PowerNavigator™ software

 

Data

The R4 modulator technology used in this family of devices is compensation free and offers industry leading transient performance. This unique architecture allows the ISL68200/01 to meet the most stringent transient requirements of the latest FPGAs, Network Processors and custom ASICs on the market with minimum amount of output capacitance.

The ISL68200/01 has four 8-bit configuration pins, which provide very flexible configuration options (frequency, Vout, R4™ gain, etc.) without the need for built-in NVM memory. This results in a design flow that closely matches traditional analog controllers, while still offering the design flexibility and feature set of a digital PMBus/SMBus/I2C interface. The ISL68200/01 devices also feature remote voltage sensing and completely eliminates any potential difference between remote and local grounds. This improves regulation and protection accuracy. A precision enable input is available to coordinate the start-up of the ISL68200/01 with other voltage rails, especially useful for power sequencing.

An evaluation board for both the ISL68200 and ISL68201 devices are available to help accelerate the design process. The evaluation boards demonstrate compact 17mm x 17mm 20A ( ISL68200DEMO1Z) and 35A ( ISL68201-99140DEMO1Z) synchronous buck converters. Transient performance, fault protections, DC/AC regulations, PMBus programming, power sequencing, margining and other features can be evaluated using these boards.
The PMBus dongle (ZLUSBEVAL3Z), i.e., USB-to-PMBus™ adapter, and USB cable are included in the demonstration kits. Intersil’s PowerNavigator™ evaluation software can be installed from Intersil’s website and evaluate the full PMBus functionality of the part using a PC running Microsoft Windows 7 or 8.

Intersil Eval Board

Both the ISL68200 and ISL68201 are fully compatible with Intersil’s PowerNavigator software tool. A full design tool for each device is built into PowerNavigator, enabling component selection, efficiency curve generation and full schematic creation in one tool.

Anglia are offering customers a FREE evaluation board for the ISL68200/01 Single phase, Digital Hybrid PWM Controllers from Intersil, please fill in the form below to register your interest now.

To register for a FREE ISL68200/01 Evaluation Board please fill in the form below

First name *
Last Name *
Company *
Telephone *
Email Address *
Eval Board Required*
Project Name
Project Volume *
Project Description
*


Free samples are subject to availability.

You may also be interested in

STMicroelectronics has once again raised the bar in motion sensing with the launch of the LSM6DSV320X which is like no other IMU, designed to monitor and safeguard users in their individual surroundings and contexts.

More

Sensirion has introduced the STCC4, a revolutionary miniature sensor poised to redefine how we monitor indoor air quality.

More

Omron’s award-winning G9KA-1A-E relay family is redefining high-power switching for energy applications. Engineered for performance, safety, and compactness, this flagship SPST-NO relay handles up to 300A at 1,000V AC, making it ideal for EV chargers, UPS systems, and industrial inverters.

More

Discover the latest in efficient power conversion with the cost-effective STMicroelectronics DCP3601 buck converter and the STEVAL-3601CV1 evaluation board. The DCP3601 delivers up to 1 A load current across a wide 3.3 V to 36 V input range, making it ideal for diverse industrial applications. Its 1 MHz fixed switching frequency enables compact designs, while advanced EMI management and robust protection features ensure reliable operation even in demanding environments.

More

The Omron G6QG is a cutting-edge, compact PCB-mounted power relay engineered for high-performance switching in space-constrained environments. It stands out as the smallest relay in the industry capable of handling AC loads up to 480V and 55A, making it a powerful solution for demanding applications such as DC fast chargers, energy storage systems, and EV infrastructure.

More

The CX Series connector system from HIROSE conforms to the USB standard USB Type-C™, this standard is being widely adopted as a standard interface on many devices found in consumer, industrial and automotive markets.

More

KYOCERA AVX’s has expanded its 3dB 90° hybrid couplers – the DB0402 adds a miniature 0402 size package to the family which already includes the DB0603, and DB0805 series – engineered to meet the growing demands of high-frequency wireless systems across industrial, automotive, telecommunications, and telemetry sectors.

More
ANGLIA-LIVE.COM IS A B2B WEBSITE ONLY
© 2026 Anglia Components Plc. All rights reservedTerms & ConditionsTerms of UsePrivacy PolicyAnti Bribery Statement