Cookies
We utilise cookies to enhance your experience on our website. Essential cookies are required and automatically enabled, while you can choose to accept optional cookies.
Show Prices Inc VAT
Help
Product Focus Header
Share with:

STMicroelectronics introduce L6986I synchronous isolated buck converter, samples and evaluation boards available from Anglia.

STMicroelectronics have introduced the L6986I device, a high-performance synchronous buck converter that is designed for use in applications that require isolated power conversion. The 5W device has integrated MOSFETs and can deliver up to 1.9A of primary sink current and operates over a wide input voltage range of 4.5 V to 38 V.

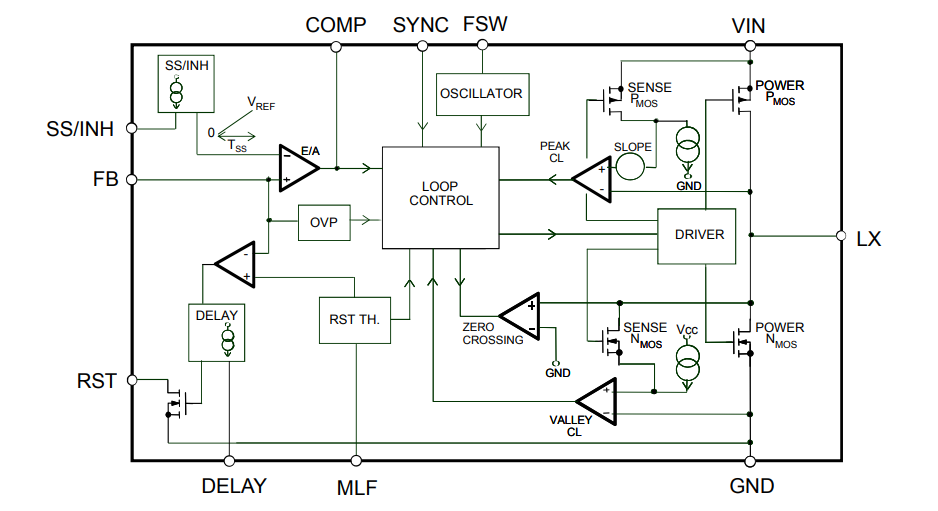
Internal Block Diagram from ST Datasheet

Free Samples and Evaluation Board   
Key Features
  • Designed for iso-buck topology
  • 4 V to 38 V operating input voltage
  • Primary output voltage regulation / no optocoupler required
  • 1.9 A typical sink peak primary current capability
  • Peak current mode architecture in forced PWM operation
  • 300 ns blanking time
  • 8 µA IQ-SHTDWN
  • Adjustable fSW and synchronization
  • Embedded primary output voltage supervisor
  • Adjustable soft-start time
  • Internal primary current limiting
  • Overvoltage protection
  • RDS(on) HS = 180 mΩ, RDS(on) LS = 150 mΩ
  • Thermal shutdown
Data

The L6986I device features high efficiency; this is achieved using synchronous rectification and an advanced control algorithm that minimizes switching losses. The device has a programmable switching frequency which can be set from 250kHz to 1MHz, allowing designers to optimize the converter's performance for their specific application. The L6986I isolation capability makes it suitable for use in applications that require galvanic isolation between the input and output circuits. The device is used with a transformer to provide the isolation and can help designs meet the safety requirements of a variety of industry standards such as IEC 60950-1 and UL 60950-1 without using an optocoupler.

The L6986I has several built-in protection features, including overvoltage protection, internal primary current limiting, and thermal shutdown. These features help to ensure the reliability and safety of the device in a variety of operating conditions.

View the overview of the key features and target applications for the L6986I synchronous isolated buck converter

An integrated P-Channel MOSFET implemented as a high-side power switch allows the L6986I device to operate with a 100% duty cycle. The primary output voltage of the device is regulated and can be accurately adjusted, whereas the isolated secondary output is derived by using a given transformer ratio. The L6986I device does not require an optocoupler to provide isolation, and it has primary sink capability up to 1.9 A (even during soft-start) allowing a proper energy transfer to the secondary side as well as enabling a tracked soft-start of the secondary output.

The devices control loop is based on a peak current mode architecture, and it operates in forced PWM. The device also has a 300 ns blanking time to filter any oscillations generated by the transformer leakage inductance, making the solution more robust. Pulse by pulse current sensing on both power elements provides an effective constant current protection in the primary side and due to the primary reverse current limit, the secondary output is also protected against short circuit events.
A primary output voltage supervisor, which notifies primary output voltage regulation through the RST open collector output, overvoltage protection, adjustable switching frequency, synchronization and a programmable soft-start are also available.

The L6986I is housed in an exposed pad HTSSOP16 package offering improved thermal resistance and has an operating temperature range of -40°C to +150°C.

The device is also available in Automotive grade, part number A6986I, which is AEC-Q100 Grade 1 qualified and available in the same package and operating temperature range

Evaluation Board

The L6986I synchronous isolated buck converter is supported by the STEVAL-L6986IV1 evaluation board, allowing developers to experiment with the various features of the synchronous step-down switching regulator designed for isolated buck topology, helping to speed up design time and reduce the time to market. The evaluation board generates two isolated voltages (positive around 18 V and negative between 4 and 5 V), this makes it particularly suitable for supplying IGBT/SiC MOSFET gate drivers in multiple applications. A simple by-pass enables the supply of a single isolated voltage if required.

The primary output voltage on the evaluation board can be accurately adjusted, whilst the isolated secondary output is generated using a transformer, this means no optocoupler is required. The primary sink capability of the device (typ. 1.9 A) allows proper energy transfer to the secondary side as well as a tracked soft-start of the secondary output. The control loop is based on a peak current mode architecture and the device operates in forced PWM, a 300 ns blanking time allows the board to filter oscillations generated by the transformer leakage inductance, making the solution more robust. Pulse by pulse current sensing on both power elements is implemented giving an effective constant current protection on the primary side. The primary side also has a reverse current limit thus protecting the secondary output against short-circuit. The secondary voltage is stabilized over current by using a power transistor and a shunt voltage reference (TL431AIL3T).

The L6986I series of isolated synchronous buck converters are also supported within the STMicroelectronics eDesignSuite, this comprehensive set of easy-to-use design-aid utilities is ready to help you streamline the system development process with a wide range of ST products. In addition STMicroelectronics have integrated eDSim, a fast and powerful electrical simulation software to speed up SMPS designs into eDesignSuite, this allows designers to develop switched-mode power supplies or analog circuits with eDesignSuite, get a quick preview with fully annotated schematic and BOM, and then export the project to eDSim for fast and accurate electrical simulations and reliable design validation.

Overall, the STMicroelectronics L6986I is a versatile and high-performance synchronous buck converter that is well-suited for use in a wide range of isolated power conversion applications. Its high efficiency, programmable switching frequency, and built-in protection features make it an attractive choice for designers who require high-quality, reliable power conversion. Typical end uses include Isolated power supplies for SiC MOSFET and IGBT drivers, isolated interfaces (RS232, I2C, SPI, etc.), EV chargers, Motor drivers, Industrial and home automation, UPS, Solar converters and Welding applications.

Anglia are offering customers a FREE evaluation board and samples of the L6986I high-performance synchronous isolated buck converter from STMicroelectronics, please fill in the form below to register your interest now.

 

To register for a FREE evaluation board and samples of the L6986I high-performance synchronous isolated buck converter from STMicroelectronics, please fill in the form below.

First name *
Last Name *
Company *
Telephone *
Email Address *
Project Name
Project Volume *
Project Description
*


Free samples are subject to availability.

You may also be interested in

Industrial and embedded applications are required to operate under increasingly more stringent conditions, deployed with tighter constraints on space and budgets, and under harsher environments. To meet these demands, Harwin have announced an expansion of the popular Kontrol range of industrial board-to-board interconnects (BBi), by adding single row connectors and cables to the 1.27mm pitch (0.05") connectors. The expansion of the range has been designed to bridge the gap between high-end connectors and established pin header and socket solutions.

More

The 6862I sensor, developed by Hope RF, represents a new benchmark in environmental sensing technology. This advanced digital barometric pressure and temperature sensor is engineered for applications that demand exceptional accuracy, low power consumption, and robust performance in challenging environments.

More

Discover the latest in efficient power conversion with the cost-effective STMicroelectronics DCP3601 buck converter and the STEVAL-3601CV1 evaluation board. The DCP3601 delivers up to 1 A load current across a wide 3.3 V to 36 V input range, making it ideal for diverse industrial applications. Its 1 MHz fixed switching frequency enables compact designs, while advanced EMI management and robust protection features ensure reliable operation even in demanding environments.

More

KYOCERA AVX’s has expanded its 3dB 90° hybrid couplers – the DB0402 adds a miniature 0402 size package to the family which already includes the DB0603, and DB0805 series – engineered to meet the growing demands of high-frequency wireless systems across industrial, automotive, telecommunications, and telemetry sectors.

More

The Omron G6QG is a cutting-edge, compact PCB-mounted power relay engineered for high-performance switching in space-constrained environments. It stands out as the smallest relay in the industry capable of handling AC loads up to 480V and 55A, making it a powerful solution for demanding applications such as DC fast chargers, energy storage systems, and EV infrastructure.

More

HARTING has launched the new D-Sub PushPull housings. Designed to improve efficient and process-safe handling, the HARTING D-Sub PushPull transforms a well-known connector family into a simplified solution. The PushPull locking mechanism significantly improves the assembly process and reduces installation and maintenance time by up to 50%.

More

STMicroelectronics has once again raised the bar in motion sensing with the launch of the LSM6DSV320X which is like no other IMU, designed to monitor and safeguard users in their individual surroundings and contexts.

More
ANGLIA-LIVE.COM IS A B2B WEBSITE ONLY
© 2026 Anglia Components Plc. All rights reservedTerms & ConditionsTerms of UsePrivacy PolicyAnti Bribery Statement