Cookies
We utilise cookies to enhance your experience on our website. Essential cookies are required and automatically enabled, while you can choose to accept optional cookies.
Show Prices Inc VAT
Help
Product Focus Header
Share with:

Introducing the STMicroelectronics LED1202 12-Channel low quiescent current LED driver, samples and evaluation boards available from Anglia

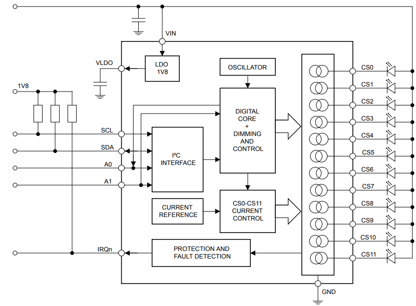
The LED1202 from STMicroelectronics is a programmable 12-channel low quiescent current LED driver. The device guarantees 5 V output driving capability and has 12 low-side current generators allowing each channel to provide up to 20 mA output current with a headroom voltage of just 350 mV (typ.)

The LED1202 LED driver offers maximum design flexibility by allowing separate output current adjustment for each channel by 8-bit analog and 12-bit digital dimming control, this allows the driver to deliver smoother more realistic lighting effects.

The LED1202 LED driver is part of STMicroelectronics Sustainable Technology program and features low quiescent current of 4 uA (typ.) making it suitable for use in portable battery powered applications such as wearables.

Free Samples and Evaluation Board   
Key Features
  • Supply range from 2.6 V to 5 V
  • 12 channels for single LED
  • 20 mA current capability per channel
  • 1% (typ.) current matching at 16 mA and 2% (typ.) at 2.5 mA
  • 1.8 V compatible I²C control interface
  • 8-bit analog dimming individual control
  • 12-bit local PWM resolution
  • 8 programmable patterns
  • Programmable pattern sequence
  • Synchronization for multi-device application
  • Phase shifting between channels
  • Open LED detection
  • Overtemperature protection
  • 8 configurable I²C slave addresses plus global address
  • Fault flag pin
Data

LED1202 simplified block diagram

The device features a slow turn-on and turn-off time which improves the system low noise generation performance, phase shifting between channels is implemented to help to reduce the inrush current.

Eight different patterns can be stored in the internal volatile memory on the device for automatic sequencing without the need for MCU intervention reducing overhead on the system. The device supports two main methods for dimming the LEDs: changing the output DC current value (analog dimming) or modifying the output current duty-cycle (digital dimming). The two methods are not mutually exclusive and can be used at the same time to generate a specific channel by channel 20-bit depth dimming. The pattern sequence can be also configured for duration time and number of repetitions, each pattern output can be configured for PWM duty-cycle (on 4096 steps) and analog dimming (on 256 steps) per channel is common to all patterns.

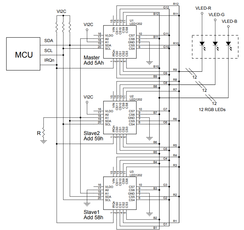
The I²C interface on the LED1202 is based on fast mode specification and works up to 400 kHz. For multi-device applications that require more than 12 channels, a common clock domain can be shared for timing synchronization and eight I²C addresses are possible using the two configuration pins (A0/A1), the I2C interface also features a global address allowing multiple drivers to be synchronised together. When connecting multiple LED1202 devices in a cascade or matrix, each device in the cascade needs to have a separately controlled local register area for full independent functionality. It is possible to define up to eight different I²C addresses with only two pins. The whole interface (SDA, SCL, IRQn) is connected in parallel.

Multiple device connection concept

The LED1202 device also includes inbuilt thermal shutdown protection and open LED detection and is included in STMicroelectronics 10-year Longevity Program giving developers the reassurance to use the product in new designs.


Evaluation Board

The LED1202 programmable 12-channel low quiescent current LED driver is supported by the X-NUCLEO-LED12A1 LED driver STM32 Nucleo expansion board, this board features four LED1202 devices that can drive up to 48 LEDs allowing developers to experiment with the full capabilities of the device.

The X-NUCLEO-LED12A1 expansion board comes with an additional LED panel board that houses two LEDs matrices: a 6x8 white LED matrix and a 4x4 RGB matrix.

LED matrices can be supplied via an external power supply connected to J13 connector and by selecting the right path through J15 jumper to reach the maximum luminosity available.

The LED1202 is available in a choice of packages, WLCSP20 measuring 1.71 x 2.16 x 0.5 mm with 0.4 mm pitch and a QFN20 package measuring 3 x 3 x 0.6 mm with 0.5 mm pitch. The device has an operating temperature range of -40°C to +85°C.

The LED1202 programmable 12-channel low quiescent current LED driver is suitable for a range of applications including general lighting, signage, small appliances and wearables

Anglia are offering customers a FREE evaluation board and samples of the LED1202 12-Channel low quiescent current LED driver from STMicroelectronics, please fill in the form below to register your interest now.

To register for a FREE evaluation board and samples of the LED1202 12-Channel low quiescent current LED driver from STMicroelectronics please fill in the form below.

First name *
Last Name *
Company *
Telephone *
Email Address *
Project Name
Project Volume *
Project Description
*


Free samples are subject to availability.

You may also be interested in

Industrial and embedded applications are required to operate under increasingly more stringent conditions, deployed with tighter constraints on space and budgets, and under harsher environments. To meet these demands, Harwin have announced an expansion of the popular Kontrol range of industrial board-to-board interconnects (BBi), by adding single row connectors and cables to the 1.27mm pitch (0.05") connectors. The expansion of the range has been designed to bridge the gap between high-end connectors and established pin header and socket solutions.

More

The 6862I sensor, developed by Hope RF, represents a new benchmark in environmental sensing technology. This advanced digital barometric pressure and temperature sensor is engineered for applications that demand exceptional accuracy, low power consumption, and robust performance in challenging environments.

More

Discover the latest in efficient power conversion with the cost-effective STMicroelectronics DCP3601 buck converter and the STEVAL-3601CV1 evaluation board. The DCP3601 delivers up to 1 A load current across a wide 3.3 V to 36 V input range, making it ideal for diverse industrial applications. Its 1 MHz fixed switching frequency enables compact designs, while advanced EMI management and robust protection features ensure reliable operation even in demanding environments.

More

KYOCERA AVX’s has expanded its 3dB 90° hybrid couplers – the DB0402 adds a miniature 0402 size package to the family which already includes the DB0603, and DB0805 series – engineered to meet the growing demands of high-frequency wireless systems across industrial, automotive, telecommunications, and telemetry sectors.

More

The Omron G6QG is a cutting-edge, compact PCB-mounted power relay engineered for high-performance switching in space-constrained environments. It stands out as the smallest relay in the industry capable of handling AC loads up to 480V and 55A, making it a powerful solution for demanding applications such as DC fast chargers, energy storage systems, and EV infrastructure.

More

HARTING has launched the new D-Sub PushPull housings. Designed to improve efficient and process-safe handling, the HARTING D-Sub PushPull transforms a well-known connector family into a simplified solution. The PushPull locking mechanism significantly improves the assembly process and reduces installation and maintenance time by up to 50%.

More

STMicroelectronics has once again raised the bar in motion sensing with the launch of the LSM6DSV320X which is like no other IMU, designed to monitor and safeguard users in their individual surroundings and contexts.

More
ANGLIA-LIVE.COM IS A B2B WEBSITE ONLY
© 2026 Anglia Components Plc. All rights reservedTerms & ConditionsTerms of UsePrivacy PolicyAnti Bribery Statement